Patient Discharge Decision Flowchart: Streamlining Disposition Management after Acute Hospital Stays

Chloe Hille1, Rachel Brasington1, Jaikrishan Patel2
1Nova Southeastern University, Dr. Kiran C. Patel College of Osteopathic Medicine, Fort Lauderdale, Florida 33328, USA
2Kansas City University College of Osteopathic Medicine, Kansas City, Missouri 64106, USA
Correspondence: CH2063@mynsu.nova.edu

Throughout medical school, trainees begin to acquire a more comprehensive understanding of appropriate approaches to patient care in various settings. While they gain expertise in the intricacies of both inpatient and outpatient care, there is often little guidance on bridging the gap between the two for patients who have recently undergone hospitalization. Because every patient has unique functional capacity and rehabilitation requirements, the discharge planning process can be markedly different from one individual to another.

Although Case Management and Social Work teams are often responsible for determining rehabilitation needs and post-acute disposition, it is our responsibility as future physicians to be knowledgeable about the available options and to assist in shared decision-making. To this end, we collaborated with a team of case management specialists to design an educational handout for students, physicians, and patients that outlines and simplifies post-discharge care and rehabilitation options. The resulting “Patient Discharge Decision Flowchart” provides a visual guide to common pathways, including long-term acute care hospitals, acute inpatient rehabilitation, skilled nursing facilities, assisted living, home health services, and independent discharge with or without home supports.

Infographic describing discharge destinations and post-acute care options following hospitalization
Figure 1. Overview of common post-discharge care options, including long-term acute care hospitals, acute inpatient rehabilitation, skilled nursing facilities, assisted living facilities, home health care, and home with or without additional supports.
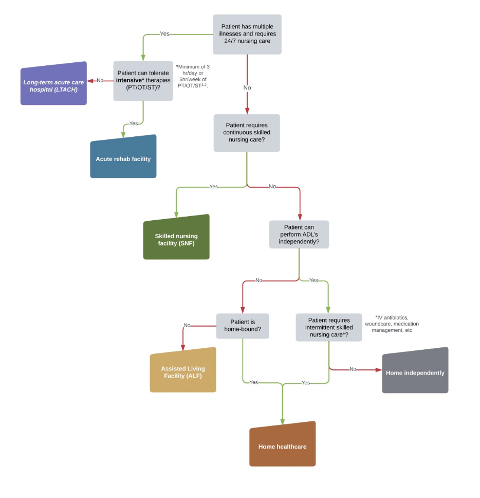
Flowchart showing a simplified decision aid for post-discharge care after acute hospital stay
Figure 2. Rehabilitation Decision Aid: a simplified guide that uses functional status, nursing needs, and therapy intensity to help determine an appropriate discharge destination.

This project aims to improve awareness of rehabilitation options to ensure a more seamless transition for patients who require continued care or therapies outside of the inpatient setting. By clarifying criteria such as functional status, need for 24/7 nursing, intensity of therapy services, and anticipated prognosis, the flowchart is intended to help clinicians support better-informed decisions about long-term planning and to encourage more personalized, patient-centered care.

Disclosures

Funding: Not applicable.

Conflicts of interest: None.

Availability of data and material: Not applicable.

Code availability: Not applicable.

Authors’ contributions: All authors contributed to the project and manuscript in accordance with journal authorship guidelines.

Ethics approval: Not applicable.

Consent to participate: Not applicable.

References

Stefanacci R. Admission criteria for facility based post-acute services. Ann Longterm Care. 2015;23(11). Available at: https://www.hmpgloballearningnetwork.com/site/altc/articles/admission-criteria-facility-based-post-acute-services

Acute inpatient rehab hospital vs. skilled nursing facility (SNF). Main Line Health. Accessed September 6, 2023. Available at: https://www.mainlinehealth.org/specialties/rehab/inpatient/snf-vs-acute-rehab

Inpatient rehabilitation care. Centers for Medicare & Medicaid Services. Accessed September 6, 2023. Available at: https://www.medicare.gov/coverage/inpatient-rehabilitation-care

Acute inpatient rehabilitation criteria. ConnectCare. Published May 2007. Updated March 2020. Accessed September 5, 2023. Available at: https://www.connectcare.com/for-providers/medical-necessity-criteria/acute-inpatient-rehabilitation/

Skilled nursing facility (SNF) care. Centers for Medicare & Medicaid Services. Accessed March 10, 2023. Available at: https://www.medicare.gov/coverage/skilled-nursing-facility-snf-care

Van Dis K. What is assisted living? National Council on Aging. Published August 17, 2023. Accessed September 7, 2023. Available at: https://www.ncoa.org/adviser/local-care/assisted-living/

Home health services. Centers for Medicare & Medicaid Services. Accessed March 15, 2023. Available at: https://www.medicare.gov/coverage/home-health-services

O’Connor M, Hanlon A, Naylor MD, Bowles KH. The impact of home health length of stay and number of skilled nursing visits on hospitalization among Medicare-reimbursed skilled home health beneficiaries. Nurs Health. 2015;58(4):257–267. doi:10.1002/nur.21665

Hospice care. Centers for Medicare & Medicaid Services. Accessed March 23, 2023. Available at: https://www.medicare.gov/coverage/hospice-care

Teoli D, Bhardwaj A. Hospice Appropriate Diagnoses. In: StatPearls. Treasure Island, FL: StatPearls Publishing; 2023. Accessed August 24, 2023. Available at: https://www.ncbi.nlm.nih.gov/books/NBK538196/